Unread Shelf: August 31, 2024

Someone help me I have an illness

New tattoo!

It has been, I think, sixteen or seventeen years since my last tattoo. I know my wife was with me; I’m less certain that we were actually married at the time. And while you very well might be looking at that and wondering what the hell I was thinking, I’ve been thinking about this exact design for my next tattoo (that’s my right wrist) for most of that time, and only just now decided to pull the trigger on it.

It is, oh, I dunno, sometime during the first Obama administration, and I am at a training with a bunch of other teachers from my school, none of whom are math teachers. We are presented with three pieces of construction paper, held together in the center by a brass paper fastener, in this shape: a large square, with a circle inscribed in the square, and a second square inscribed inside the circle.

“Figure out what the ratio of the inner square to the outer square is,” they tell us. “You can do whatever you like to come up with the answer.”

My entire group looks at me.

Sigh. Okay, fine, I’ll math this shit. To be entirely honest, I do not, at this time, remember exactly how I got the answer, but there was a lot of Pythagoras involved, and I think at least one place where I solved a set of equations with two variables. It took a few minutes. I’ve considered reconstructing the math, but I think the story is kind of better if I don’t. The ratio is 1:2. In other words, the outer square is twice the size of the inner square.

Anyway, they give us a few minutes, and then ask if anyone wants to share their answer. My group volunteers me to explain my answer, having heard my explanation and apparently accepting none of it. So I attempt to explain my logic to this group, again, none of whom are math people. It takes a few minutes and I may have killed at least one of them. The presenters, now with wide grins on their faces, because they are a step ahead of me and I have walked into their trap, ask if anyone else solved the problem in a different way. A large man on the other side of the room raises his hand. They call on him. He looks like a not-insignificant portion of the people who know him call him Coach, possibly including people he has never actually coached.

He asks if he can use their prop. They say yes, and their grins get larger.

He demonstrates a solution in about a second, by rotating the inner square exactly forty-five degrees to the left.

“S’ half,” he says, and sits the fuck back down.

I start swearing. There’s a moment of disbelief and then the whole room, including me, starts laughing.

Perhaps you have trouble picturing what he’s done. Let me draw this real quick:

I think it is probably immediately clear to everyone looking at this, with the inner square rotated, that the inner square is half of the outer square.

A few days later, I found a second construction-paper shape similar to this one in my classroom, also held together by a brass paper fastener. I kept it in my classroom for years. I don’t think I have it any longer, but I had it for a really long time, across multiple classrooms in multiple schools.

This tattoo is my permanent reminder that sometimes shit does not have to be complicated, which is something I have been fairly accused of in my life, more than once.

In which my numbers are off

Okay. I got grades caught up today, and only a quarter of them are failing! Still too many although I’ve certainly seen worse. I’m going to try and do a catch-up day tomorrow; we’ll see how that goes.

All that said, I’ve been grading for three hours, and I would like some time for recreation tonight, so this is all y’all get for tonight. Something cool should be happening tomorrow though so you may eagerly anticipate that if you like.

One more day and a three day weekend.

“Good morning. Half of you are failing already.”

Guess how many classes I had to say that to today?

Okay, not in those words, but I did tell one of my classes that two different adults had described their time with them as a “shitshow” yesterday, and yes, I used that exact word.

I’m tired.

Math-people, Pt. 2

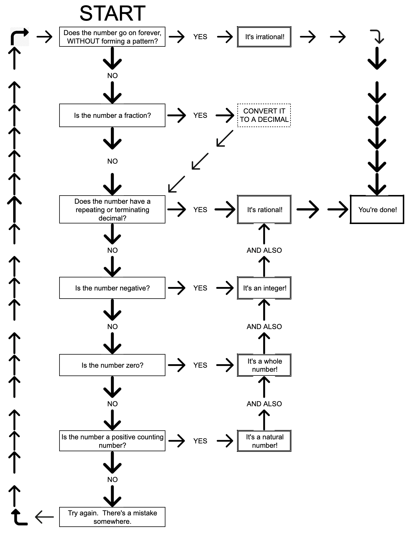
Okay, maybe that wasn’t as complicated as I thought it was going to be:

Basically all I did was add the “Is the number a fraction?” step there, and we’ll have to review converting fractions to decimals a bit, but it’ll do and they need to remember how to do that anyway.

In the meantime, I actually called out sick today; my Mounjaro (I assume) got on top of me hard in the last couple of days and I spent less of last night sleeping than I generally like to do, in favor of activities that generally aren’t meant to be described in polite company. So I slept most of the day away once it passed. I may have to have a review day for my kids on Friday already, though, which feels awfully early, although if I remember right we probably had about one a month last year anyway so maybe not. We’ll see how the next couple of days go, assuming I can drag my ass out of bed.

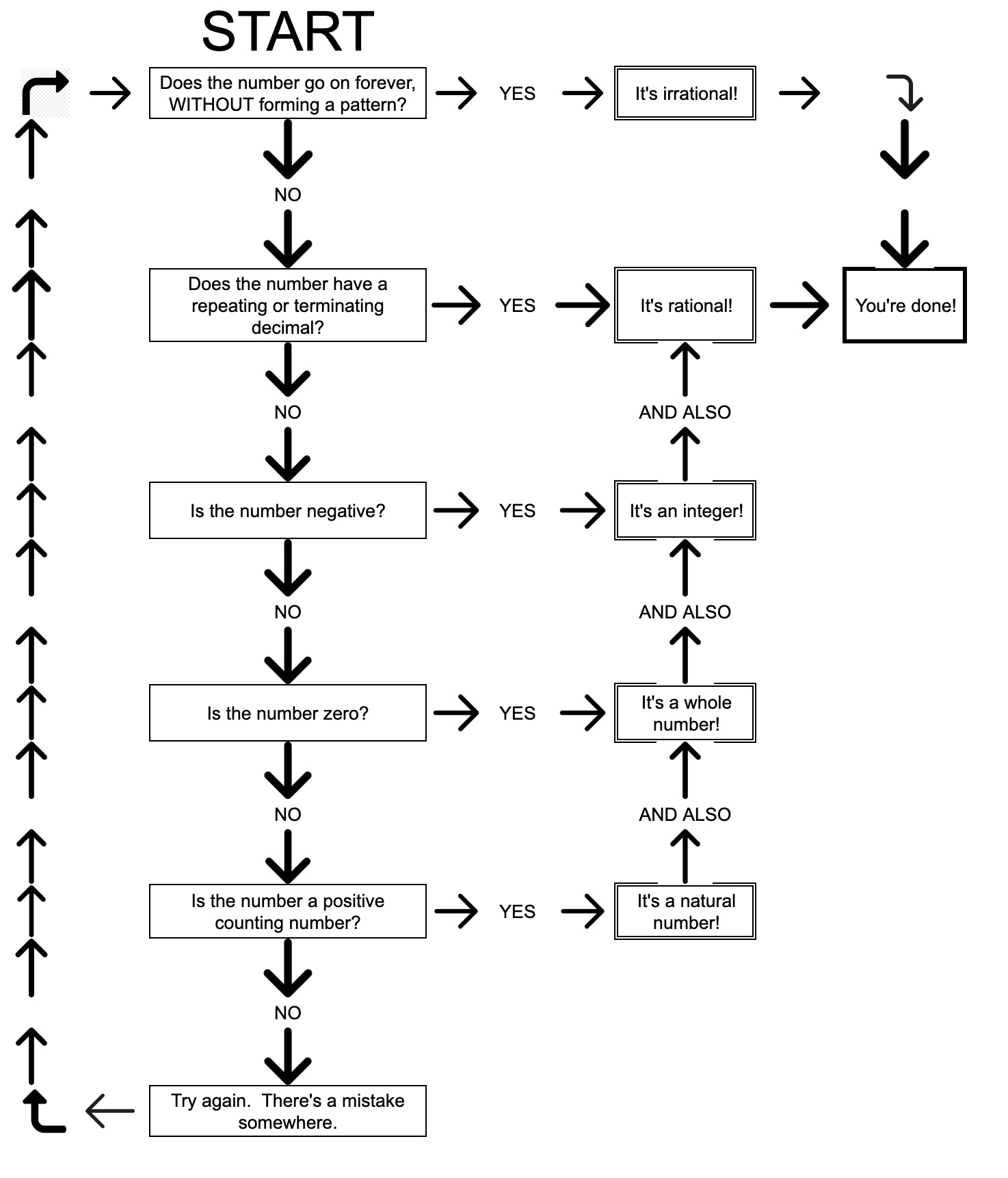
Math humans!

Look at this flowchart:

I am not a digital artist, as you can probably tell, and I put this together in Sheets, which is certainly really far from the best way to do it, but it gets the job done. Here’s the question: how do I best include the existence of fractions? Fractions are always rational, but depending on what the fraction is, it can be any of the rational number sub-categories as well. I could just include an instruction after the first question to convert fractions to decimals, but 1) that feels inelegant, and 2) it sort of introduces another source of error, but that source is there anyway, I suppose– a kid that doesn’t recognize 1/3 as a repeating decimal is probably also not going to realize that 12/4 is a natural number.

Can you figure out a way to work fractions into this without adding a ton of qualifiers and disclaimers or extra questions? One or two is fine but I don’t want this to get much messier than it already is.

Hmm.

#REVIEW: The Troop, by Nick Cutter

Buckle the fuck in.

I do not like writing negative reviews of books. I certainly do it from time to time, and most of the time when I do I begin that review with a disclaimer similar to this one: in order for me to write a negative review of a book, it has to not only be bad, it also has to offend me in some way– generally by having some good qualities that might have made a good book were it not for all of the terribleness. Furthermore, I have to feel like I am capable of making the bad review at least moderately entertaining; sometimes more entertaining than I found the book.

I hated Nick Cutter’s The Troop. Hated it a whole damn lot. I can think of one book that I have reviewed here that I hated more, and one that I hated about the same amount. A third I read before I started the blog, and I’ll get to that later, but that’s about it.

I hated this book so much that about a third of the way through it I decided I was finishing the Goddamn thing just so I could write this review. I will never get those four hours back. Never let it be said I don’t sacrifice for my audience.

The Troop is about a Boy Scout troop and their Scoutmaster who get lost on a camping trip to an island in Canada, and imagine Stephen King’s Thinner, only it’s contagious. All but one of them die. It is a fucking terrible book. You are welcome, if you like, to stop reading now. I will be providing receipts.

Let’s start with the Stephen King thing. King is quoted on the cover, as you can see, and it is very clear that Thinner was at least partially an inspiration, although the focus on hunger and eating things that aren’t food and, oh, worms are differences from that book. King used to be one of my favorite authors, and still can produce a gem now and again, but he’s developed a disease lately where all of his characters talk like grizzled Vietnam veterans and all of his cultural references date from the 1950s to the 1970s. Nick Cutter is my age and he has no excuse for his characters to talk like this. The book refers to cell phones (he makes sure to throw in a bit where the Scoutmaster asks the kids if they really didn’t bring their cell phones, which were supposed to be forbidden, although he also didn’t bring his, which is unimaginable) and at one point refers to 2002 as far enough in the past that I have no reason to not believe this book is set roughly now. And yet:

This is a fourteen-year-old talking. Now, I don’t have a problem with a fourteen-year-old in 2024ish not knowing who Richard Simmons is. But Deal-A-Meal cards have not been commercially available since the nineties. His mom absolutely did not order him any, and he has never heard of them.

Or how about this contemporary cultural reference?

James Cagney made that line famous in White Heat, which came out in nineteen fucking forty nine.

Feel free to try and turn that description into a mental image, by the way. I can figure out what he’s describing if I try, but … Christ, man, there has to have been a way to have phrased it better than that.

Try and imagine a literal child letting this come out of their mouth:

Also, I’m far from convinced that “pinken” is a word.

I’m going to emphasize right now that while I do have a few of these images to hand (I spent some time griping about the book on a Discord while I was reading it), most of the time I’m just flipping through the book until I find an appropriate quote for a complaint. There’s something awful or stupid or incomprehensible on damn near every page.

Let’s talk about how the book treats women. First of all, there aren’t any. Literally not a single line of dialogue from a woman in the book. One kid does think this about his own mother, though:

While you’re gaping at the “island women” quote, or the idea that, again, this represents a fourteen-year-old kid’s inner monologue about his mom, note that in the last sentence the author uses the word “even” when he clearly means to use the word “especially.”

And, hey, when women are mentioned, do they talk about their boobs of course they talk about their boobs:

And for the second time in a row, this leads me into another complaint: every single metaphor and simile in this book sucks. Every single one. If you see the word “like,” you have some bullshit headed your way. Two halves of a cored-out squash forgotten for days on a countertop? Is what her eye sockets looked like? What the fuck?

It gets worse. Here’s two in a row:

Is … is that what the sound sounds like? Like cockroaches “scuttling and shucking,” a phrase every middle schooler uses all the time, in a bowl of semisolid Jell-O? Are you fucking serious? And then, in the next sentence, the saliva in his mouth tastes not like the already-too-specific waxy leaf, but the chlorophyll in said waxy leaf.

What?

Occasionally he’ll throw in a random detail about the world that doesn’t need to not make sense and would be perfectly fine if he just quit trying to be so fucking clever, but we can’t have that:

I am neither a lobsterman nor a potato farmer, but one thing about lobstermen and potato farmers is that they are never found in the same Goddamn town. Potato farms aren’t fucking coastal! What the shit is this?

(This is the paragraph before the one about Mom up there, by the way.)

The scoutmaster is also the only doctor in their town, by the way. When the first guy with the skinny-worms shows up, Scoutmaster Tim completely inexplicably decides that the only way to help him is to perform exploratory surgery– easy to do in the wilderness!– which leads to this reverie:

If you were to make a list of random objects that might be found by a, remember, small-town Canadian doctor in someone’s stomach, would rubber bath plugs be the first thing you mentioned? I have seen rubber bath plugs, and they are large, and not easily eaten. And Baltic coins? Specifically Baltic coins? Seriously? Not just … coins? No, we’ve gotta be less realistic than that.

Also, I strenuously object to the idea that the way you get a toy car out of someone’s stomach, or a wedding ring, which might have sharp edges, is to make them vomit it up or shit it out.

Also also, he uses one of the kids as an assistant for the surgery, which … sure, that’s a good decision, and then naturally he catches the worms. So the kids lock him in the closet in the cabin they’re staying in. Which leads to this gem:

This one’s a twofer; we have bad writing (never complain about your own plot; that fourth sentence should have been snipped for redundancy and ridiculousness, and why the hell does it matter that he’s a doctor here?) and, while Tim is an adult and might have seen 2001, he’s younger than me, and thinking of his own inner monologue as HAL 9000 is just kinda weird.

Scoutmaster Tim is later killed when a tree branch falls on the cabin and somehow manages to crush his head.

You might be thinking I’m nitpicking. I realize that. But I want to reiterate that there’s something stupid or fucked-up on nearly every page of this book, and after a while you just stop extending nonsense any grace.

This is before I get to how graphic the whole book is, or how they take four pages to kill a turtle, or the animal torture lovely described in other parts, or how the book devotes three pages right at the beginning to talking about how terribly nerdy one of the kids is(*), or anything else that might require a content warning. I looked through Goodreads and that stuff alienated a lot of people, but that wasn’t my problem. It’s torture porn and it’s shittily-written torture porn. Naturally, I find myself more offended by the writing than the content.

(*) Hey, you think, this might lead to him coming up with a smart solution to something at some point! Nah. I can’t even remember which kid was the nerd(**). Kent is the big one and Shelley is the sociopath and the others are just kinda there.

(**) That’s not true. Of course the kid named Newton is the nerd.

Oh, shit, I forgot this one:

First, kids vape now. Second, no fourteen-year-old has ever described a cigarette as a “coffin nail.” Third, “confused in his thoughts” is shit writing.

One more absolutely beautiful piece of evidence of just how little editing this Goddamn book got:

This paragraph is embedded in the middle of Shelley reminiscing about drowning his mother’s kitten, which is just super and goes on for a few pages, but do you see the problem here? Johnnie Ritson is Johnnie the first time he’s mentioned and then his name changes. Nobody caught it, and nobody stopped to suggest using the name “Timmy” for the disabled kid might be a little too on the nose.

Don’t miss the use of “stumblebum” in the last line there, either, another example of modern teenage slang.

Guys, I could keep going on for so much longer. This book is so fucking bad. But let’s close with this: remember that third bad book I mentioned up there? It’s The Ruins, by Scott Smith. It’s awful in exactly the same way The Troop is. Upon finishing the book, and before reading the author’s afterward, I commented to my wife that the only books I could think of (at the time) that matched this one in terribleness were Swan Song and The Ruins. And then I encountered this:

Please, please, do not read this fucking book.

Sk8er Boi Is Kind of a Weird Song: A BlueSky Thread

There is very likely more to come later today, but it’s going to be a busy one and I want to make sure I get a post out, so I’m going to use my blog as a more permanent repository of this BlueSky thread since writing it really entertained me. Hopefully it will be the same for you.

Also, note the handle change: you can now find me on BlueSky at @infinitefreetime.com! Go follow me.